
要想设计出成功的习惯并改变自身行为,你需要做到3件事: · 停止自我批评; · 把你的愿望拆解成微行为; · 将每一次错误当成是一种新发现,并利用它们不断改进。
1、福格行为模型
动机是做出行为的欲望,能力是去做某个行为的执行能力,而提示则是提醒你做出行为的信号。 案例: · 行为——通过红十字会的短信,向海地大地震的灾民捐了一笔钱。 · 动机——我想帮助这场灾难的受害者。 · 能力——通过短信来捐款很简单。 · 提示——我收到了红十字会的短信提示。
2、行为设计
3、福格行为模型-生活案例(1)整理办公桌

能成为习惯的行为一定会落在行动线上方。
(2)在床上刷手机
(3)福格行为模型-母亲为救孩子与熊对抗 
(4)福格行为模型-展示书封或朗读整本书 
(5)福格行为模型-重复行为—更容易做到 
(6)福格行为模型-提示 没有提示,任何行为都不会发生

4、改变三步曲:从提示入手都是最容易的。依次类推: 1.检查有没有行为提示。 2.检查有没有行为能力。 3.检查有没有行为动机。
实践福格行为模型- 探索改变习惯的方法——改变3个习惯
- 向别人讲授福格行为模型,以教代学
5、三要素-1:动机1.动机很复杂 PAC小人:人物(person)、行动(action)和情境(context)

动机很复杂——一场心理拔河比赛。


2.动机冲上顶峰后会迅速回落 福格行为模型-动机高涨时可以做更难的行为

3.动机波动十分频繁

- 动机不可预测:你的女儿却在音乐会前一天说不想去了
- 动机变化迅速:不想在间隔10分钟后吃披萨,因为之前吃饱了
- 动机可以持久:愿望——人们都渴望能过上更健康、压力更小、更充实的生活
4.将动机用于追逐抽象概念无法产生结果
拥有梦想和愿望都是好事,宣传健康意识也是好事。 但把时间和精力用在激励自己或他人追逐不明确的概念上,则是错误的举动。
5.仅凭动机无法实现长期改变
这是人的本性。不要掉进动机猴子的陷阱,你必须想方设法绕开它们。
行动策略:明确愿望与列出行为集群
行为设计的步骤 行为设计的步骤 ❶ 明确愿望:有助于对真正想做的事进行有效的行为设计。 ❷ 探索行为选项:行为集群-探索行为选项 在云朵上写下愿望,想象有一根魔法棒,它可以帮助你做出任何行为。
 
❸ 为自己匹配具体行为 黄金行为(Golden Behavior)有3个标准: · 这个行为能让你实现愿望(影响); · 你想做出这个行为(动机); · 你可以做到这个行为(能力)。
持久改变的关键,在于为自己匹配真心想做的行为。
如何找到黄金行为,绘制焦点地图(FocusMapping)。

焦点地图-探索行为选项

焦点地图-找到黄金行为

6、三要素-2:行为
行为,让能力简单到随便都可以做到。 ——调整能力值,让事情变简单。
福格行为模型-每天做20个俯卧撑

福格行为模型-做2个靠墙俯卧撑

小结:设计新习惯,其实是在设计其持续性。其中的关键在于简单,简单改变行为。
福格行为模型-重复,让执行更容易

能力链5个问题——影响改变: · 你是否有足够的时间? · 你是否有足够的资金? · 你是否有足够的体力? · 这个行为是否需要许多创意或脑力? · 这个行为符合你现在的日程吗?还是需要做出调整?

PAC小人-实现“容易做”的3种方式
1.提升技能:做擅长的事;做教练教过的事;做有方法可循的事;做简单的事 2.获取工具和资源:用好工具,有利于行动 3.让行为变得微小:提前穿上运动鞋后再跑步!
生活案例分析: EASY-TO-DO ANALYSIS “容易做”分析 培养习惯 自己做早餐。 发现问题 1.是什么让这个行为难以做到? 问题在于: 脑力是萨里卡能力链中的薄弱环节。她对要做什么早餐毫无头绪,柜台上堆满了盘子,所以她没地方再做其他事,这一切对她来说过于复杂,让她不知所措。 解决问题 2.怎样才能让这个行为变得更容易做到? 解决方案: 通过入门步骤方法,将烦琐的流程拆解成多个具体步骤,萨里卡让做早饭变得更容易了。 打开燃气灶很容易做到,这个简单的行为带给她一种成功的感觉,促进了习惯的成长。 让行为变得微小:入门步骤与缩小规模

小结:让行为“容易做”的设计流程: 1.你觉得自己有没有足够的动机去学习新技能? 2.你觉得自己有没有足够的动机去获取工具和资源? 3.你能缩小行为的规模吗? 4.你能找到你的入门步骤吗?
PAC小人-实现“容易做”的3种方式

你可以把PAC小人想象成3种不同的入水方式,无论是从码头上跳下去,从海边走进去,还是从秋千上荡下去,都能进入同一片海域。
要素3:提示——善用锚点时刻
——提示是生活中的隐形驱动力。 行为设计的步骤 ❶ 明确愿望 ❷ 探索行为选项 ❸ 为自己匹配具体行为 ❹ 从微习惯开始 ❺ 找到“对”的提示
从一张小小的便利贴开始,最终制造了一场效率大爆发。
PAC小人-生活中常见的3种提示

相比于人物提示和情境提示,行动提示的效果是最好的,我还给它取了另一个名字:锚点。


利用锚点来设计提示是一种很棒的方式 只通过找到锚点的最后动作,就成功养成了新习惯.

在我(锚点)之后,我会(新习惯)

“珍珠习惯”,管理压力与焦虑


小结:没有提示,行为就不会发生。一个产品或服务的成功,离不开对的提示——在对的时间让用户采取行动的事物。
【刻意练习】创建“珍珠习惯”,将不利变有利
❶ 至少列出经常困扰你的10件事(排长队、摩托车的噪声、邻居家的狗狂吠等)。 ❷ 选出清单上出现得最频繁、最烦人的事项。 ❸ 探索在烦恼之后你可以做的新的、有益的习惯,提出至少5个选项。 ❹ 在步骤3的结果里挑选出你的最佳选项,并为之创建一个微习惯配方。例如,在我发现自己必须排长队之后,我会练习单腿站立,然后再换条腿继续。 ❺ 开始实践你的“珍珠习惯”(留意烦恼程度的变化)。
7、创造积极情绪:将行为固化为习惯
微习惯配方

当我们有效地进行庆祝时,大脑里的奖励通路会被激活。通过在恰当的时刻为自己创造良好的感觉,你能促使大脑识别并铭记刚才所执行的一系列行为。换句话说,你可以依靠庆祝和自我强化来“搞定”大脑,从而养成习惯。
行为设计,本质就是情绪设计
习惯来自让你感觉美好的情绪
自动化度光谱上的行为

如果你做出了位于光谱中间的行为,在过程当中或在完成之后立即因它产生了积极的情绪感受,就会导致行为向右移动,变得更加自动化。
用庆祝滋养你的“习惯花园”庆祝的原则,“及时又简单” 你找到可以带给你发光之感的庆祝方式了吗?
抓住庆祝的3个时机

【立刻行动】为你的微小成功而庆祝。即使你觉得自己一时之间还无法摆脱困境,生活中的小小改变也能够产生巨大的影响力。庆祝可以成为你的救生绳。
练习1:庆祝的不同方式 练习2:尝试“庆祝闪电战” 练习3:提醒自己,成效最佳的改变源自感觉良好
8、高频率的小成功
习惯的生长,习惯的繁殖
 
福格行为模型-恐惧大于希望

福格行为模型-社交压力大于希望

福格行为模型-成功的感觉会让动机高涨

改变的5大技巧: 行为加工+自我洞察+循序渐进+情境设计+心态调整

三大习惯: 上山型习惯、下山型习惯和自由落体型习惯。
· 上山型习惯是需要努力维持但很容易中断的那种习惯,如闹铃一响立刻起床、去健身房健身或每天进行冥想。 · 下山型习惯是容易维持但难以停止的那种习惯,如睡懒觉、说脏话、刷YouTube。 · 自由落体型习惯是像药物滥用之类的习惯,除非求助专家,否则很难停止。
行为改变系统方案的3个阶段

行为集群-拆解概括型习惯


从中挑选一个并对它进行设计: · 选择最容易的那个; · 选择你最确信自己能做到的那个; · 选择你觉得最没什么大不了的那个。
重新设计能力以终止习惯

打破能力链,从时间入手 
调整动机以终止习惯选项A,削弱动机,让习惯落到行动线以下 福格行为模型-削弱动机
 · 早点睡觉,以削弱自己早晨赖床的动机; · 参加聚会前先吃点儿健康食品,可以降低你在聚会上狂吃不健康食品的动机; · 每星期做一次针灸,可以降低你吃止痛药的动机。
选项B,增加去激励因素: · 在Facebook上保证从此滴酒不沾; · 发誓如果再抽烟,就捐款1 000美元; · 想象常常熬夜玩电子游戏会让生活多么不顺心。

福格行为模型-成功替换旧习惯

9、群体行为设计 在改变群体行为方面,主要有3种方法: · 设计改变自身行为,从而让自己远离群体的负面影响; · 与其他人一起设计改变你们的集体行为; · 为他人设计一个对他们有利的改变。
行为设计的步骤

福格行为模型-离散空间

习惯可能是改变的最小单位,但也是最重要的单位。它们是螺旋式上升的无数同心圆中,最中间的那一个。请想象一下,一个人养成了一个习惯,然后是两个习惯、三个习惯……他的身份也会随之发生改变,而这也激发了家人的改变,进而又影响身边的同龄人,改变了他们的心态。最初的那个习惯就像野火一般蔓延,打破了无能为力的文化,为所有人赋能,并逐渐改变世界。从自己和家人开始,从小处着手,你开启了一个可以掀起改变浪潮的自然进程。
实践
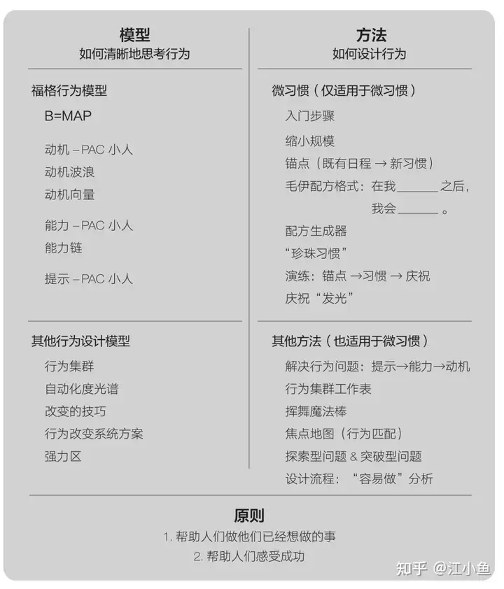
1、行为设计的模型、方法和原则
2、如何使用福格行为模型
第1步:介绍原理B=MAP:当动机、能力和提示同时作用时,行为就会发生。

第2步:绘制图形第3步:举例说(捐款)第4步:行动线可以提升他们的动机,或者让行为更容易做到,也可以双管齐下。 第5步:简要总结
3、ABC三步骤1.锚点时刻 Anchor 瞄点 2.新的微行为 Behavior 行为 3.即时庆祝 Celebration 庆祝
4、微习惯配方

5、让行为“容易做” 
6、行为改变系统方案 

32种肯定成功的方式

(8)100种庆祝方式
1.挥舞拳头,肯定地说:“Yes!”
2.轻轻敲击墙面或桌面,奏出轻快的节拍。
3.想象妈妈给了你一个大大的拥抱。
4.微微点头。
5.假装投进三分球。
6.想象烟花为你而绽放。
7.展露一个大大的微笑。
8.双手比赞。
9.画一个笑脸,感受它传递的情绪。
10.哼几句轻快的歌词。
11.想想你最喜欢的老师对你说:“你做得很好!”
12.举起双手,摆出胜利的姿势,同时说:“胜利!”
13.想想你最好的朋友为你感到高兴。
14.稍微按摩一下肩膀或脖子。。
4.微微点头。
5.假装投进三分球。
6.想象烟花为你而绽放。
7.展露一个大大的微笑。
8.双手比赞。
9.画一个笑脸,感受它传递的情绪。
10.哼几句轻快的歌词。
11.想想你最喜欢的老师对你说:“你做得很好!”
12.举起双手,摆出胜利的姿势,同时说:“胜利!”
13.想想你最好的朋友为你感到高兴。
14.稍微按摩一下肩膀或脖子。
15.心想:没错,我快要成功地做出改变了!
16.想象自己打开了一份包装漂亮的感谢礼物。
17.说:“我说到做到了!”
18.跳几下甩手舞。
19.撒出想象中五彩缤纷的小纸片。
20.说:“我搞定了!”
21.握紧拳头,说:“Yes!”
22.对着镜子里的自己微笑。
23.挥舞拳头,说:“太棒了!”
24.听到人群欢呼。
25.对自己说:“干得好!”
26.双手合十,表示感谢。
27.说:“搞定了!”然后打个响指。
28.双手自然垂下,挺起胸膛。
29.对自己说:“没错!我很擅长培养习惯。”
30.骄傲和雀跃地在房间里昂首阔步。
31.说或想:“干得好!”
32.握拳,敲打心脏位置3次。
33.想象一位老师为你颁奖。
34.想象你的孩子在冲着你笑。
35.以不同方式挥舞拳头。
36.跳一段庆祝舞。
37.在心里告诉自己:“是的,我能行!”
38.想象巧克力的味道。。
28.双手自然垂下,挺起胸膛。
29.对自己说:“没错!我很擅长培养习惯。”
30.骄傲和雀跃地在房间里昂首阔步。
31.说或想:“干得好!”
32.握拳,敲打心脏位置3次。
33.想象一位老师为你颁奖。
34.想象你的孩子在冲着你笑。
35.以不同方式挥舞拳头。
36.跳一段庆祝舞。
37.在心里告诉自己:“是的,我能行!”
38.想象巧克力的味道。
39.看亮黄色的事物。
40.高兴地搓搓手。
41.想象父亲对你说:“哇!你太优秀了!”
42.双手握拳,碰到一起后像炸开一样。
43.给自己击掌。
44.听听脑海里的号角声。
45.模仿玛莎·斯图尔特的语气说:“这很不错。”
46.打响指。
47.想象自己收到了新工作的聘用通知。
48.说:“你做到了!”
49.扬起下巴,对着远方微笑。
50.想象掌声雷动。
51.说:“真好!”然后点点头。
52.休息一下,深呼吸,感恩你的成功。
53.举起双手,高呼:“耶!耶!耶!”
54.反复竖起大拇指。
55.说:“我超喜欢它!”
56.高唱:“Celebrate good times, come on!”57.赞美自己:“我很擅长……”
58.用口哨吹出轻快的旋律。
59.吐一口气,然后说:“Yes!”
60.骄傲地拍拍肩膀。
61.为自己鼓掌。
62.想象你爱的人给了你一个大大的拥抱。。
52.休息一下,深呼吸,感恩你的成功。
53.举起双手,高呼:“耶!耶!耶!”
54.反复竖起大拇指。
55.说:“我超喜欢它!”
56.高唱:“Celebrate good times, come on!”57.赞美自己:“我很擅长……”
58.用口哨吹出轻快的旋律。
59.吐一口气,然后说:“Yes!”
60.骄傲地拍拍肩膀。
61.为自己鼓掌。
62.想象你爱的人给了你一个大大的拥抱。
63.拉长尾音,说:“Yes——!”
64.心想:“做得好!”
65.摆出一个充满能量的姿势。
66.想象看到爱人时自己的表情。
67.上下挥舞双手。
68.摆出大力水手的姿势。
69.深吸一口气,想象自己吸收了能量。
70.做几秒“骚灵手指”。
71.说:“达阵!”然后像裁判一样举起双手。
72.嗅一嗅鲜花的芳香(但前提是你附近有鲜花)。
73.想象自己正在最喜欢的海滩上。
74.优雅地鞠躬。
75.和你的孩子击掌。
76.想象老虎机中头奖时发出的声音。
77.看着镜子里的自己说:“我真为你骄傲!”
78.拍拍胸脯。
79.边走边唱:“S-U-C-C-E-S-S! ”这就是我拼写“成功”的方式。
80.唱:“Hey now, you’re a rock star.”81.想想你和宠物狗一起玩耍时的美好感觉。
82.摆出尤塞恩·博尔特(Usain Bolt)赢得短跑冠军后做出的姿势。
83.与自己击掌。
84.想象内心的微笑。。
52.休息一下,深呼吸,感恩你的成功。
53.举起双手,高呼:“耶!耶!耶!”
54.反复竖起大拇指。
55.说:“我超喜欢它!”
56.高唱:“Celebrate good times, come on!”57.赞美自己:“我很擅长……”
58.用口哨吹出轻快的旋律。
59.吐一口气,然后说:“Yes!”
60.骄傲地拍拍肩膀。
61.为自己鼓掌。
62.想象你爱的人给了你一个大大的拥抱。
63.拉长尾音,说:“Yes——!”
64.心想:“做得好!”
65.摆出一个充满能量的姿势。
66.想象看到爱人时自己的表情。
67.上下挥舞双手。
68.摆出大力水手的姿势。
69.深吸一口气,想象自己吸收了能量。
70.做几秒“骚灵手指”。
71.说:“达阵!”然后像裁判一样举起双手。
72.嗅一嗅鲜花的芳香(但前提是你附近有鲜花)。
73.想象自己正在最喜欢的海滩上。
74.优雅地鞠躬。
75.和你的孩子击掌。
76.想象老虎机中头奖时发出的声音。
77.看着镜子里的自己说:“我真为你骄傲!”
78.拍拍胸脯。
79.边走边唱:“S-U-C-C-E-S-S! ”这就是我拼写“成功”的方式。
80.唱:“Hey now, you’re a rock star.”81.想想你和宠物狗一起玩耍时的美好感觉。
82.摆出尤塞恩·博尔特(Usain Bolt)赢得短跑冠军后做出的姿势。
83.与自己击掌。
84.想象内心的微笑。。
76.想象老虎机中头奖时发出的声音。
77.看着镜子里的自己说:“我真为你骄傲!”
78.拍拍胸脯。
79.边走边唱:“S-U-C-C-E-S-S! ”这就是我拼写“成功”的方式。
80.唱:“Hey now, you’re a rock star.”81.想想你和宠物狗一起玩耍时的美好感觉。
82.摆出尤塞恩·博尔特(Usain Bolt)赢得短跑冠军后做出的姿势。
83.与自己击掌。
84.想象内心的微笑。
85.摆一个功夫小子的招牌姿势。
86.露出灿烂的笑容,并欢呼:“耶!耶!”
87.拍拍自己的背。
88.打几下响指。
89.张开双臂,想象自己正在拥抱改变。
90.小声说:“感恩。”
91.像电影明星一样,抛出一个飞吻。
92.让身体旋转一圈。
93.说:“好极了!”
94.想象你有一条尾巴,欢快地摇来摇去。
95.做出一个和平的手势,说(或想):“胜利了!”
96.抱拳鞠躬。
97.和镜子里的自己击掌。
98.想象自己身上有一圈闪闪发光的光环。
99.大声笑。
100.模仿动画《摩登原始人》里的经典台词:“Yabbadabba doo!”
|